全区广大居民朋友:
为切实保障疫情防控期间群众正常就医需求,现就有关事项通告如下:
一、全区范围内的所有门诊部、诊所、村卫生室、医务室、卫生所、社区卫生服务站、盲人按摩所、护理站等暂停向社会开放外,其他医疗机构正常开诊。
二、汉中市人民医院为我区发热、隔离观察人员以及健康码为红码或黄码人员医疗救治定点医疗机构。
三、需要进行血液透析、肿瘤化疗、PICC置管等规律性诊疗服务的患者属低风险区,同时既往在区内其他医院进行治疗的,可由患者自行联系原治疗医院治疗。
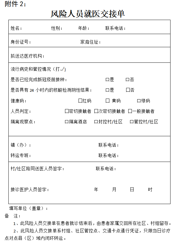
四、风险区居家隔离和健康监测人员确有就医需求的,可主动联系所在村(社区),由村(社区)填写《风险人员就医交接单》,并及时报告镇(街道),镇(街道)落实转运车辆点对点送往镇(街道)卫生院或汉中市人民医院急诊科就医。有“发热”等十大类症状患者送发热门诊,结束后按原路径转回,全程实行闭环管理。
五、其他居家人员需要就医的,可主动联系所在村(社区),由村(社区)填写《风险人员就医交接单》,并及时报告镇(街道),镇(街道)落实转运车辆点对点送往患者选择的医院就医,结束后按原路经转运返回,全程实行闭环管理。
六、急危重症人员(卒中、胸痛、严重创伤、妊娠分娩、危重新生儿等)直接拨打120急救电话。
附 件:1.汉台辖区医疗应急保障24小时服务机构名单
2.风险人员就医交接单
汉中市汉台区新型冠状病毒感染的
肺炎疫情防控应急指挥部
2022年10月24日

本站转载内容均已标明出处,为分享传播之用,非商业用途。文章及图片版权归原作者所有。如有侵权请联系删除。
